2019年7月30日
污渍祛除的原则
根据不同的纤维材料、不同污渍,采用不同的祛污剂进行除渍。
(一)沾上污渍尽可能及时地祛除
面料沾上污渍后要及时祛除,时间过长,污渍会渗透到纤维内部与纤维牢固结合,甚至会发生化学反应,以致不能祛除。
(二)不同类型的污渍采取不同的措施
同一种污渍在不同面料上,选用的祛污剂和方法各不相同。要根据污渍的性质和面料的种类,选用适当的祛污方法和祛污剂。
(三)不同种类的面料采取不同的措施
某些祛污剂对部分纤维或色泽有损,需先了解面料的纤维成分,再选用合适的除渍剂和方法。
(四)动作要轻快,切忌剧烈硬刷
祛污时动作要轻快,由污渍外围向中心擦拭,以防污渍扩散。
污渍祛除的一般方法
不同的面料应采用不同的袪污方法。
(一)喷射法
利用喷射枪喷射力的作用祛除水溶性污渍的方法。适用于结构紧密、承受能力强的面料。
(二)浸泡法
利用化学药品或祛污剂与面料上的污渍有充分的反应时间以达到祛除污渍的方法。适用于污渍与面料结合紧密且污渍面积较大的情况。
(三)擦拭法
利用刷子或干净的细白布等工具对污渍擦拭以祛除污渍的方法。适用于污渍渗透较浅或较易祛渍的面料。
(四)吸收法
注入祛污剂后,待面料上的污渍溶解,然后再用棉花吸收被祛除的污渍。适用于质地精细、结构疏松且易脱色的面料。
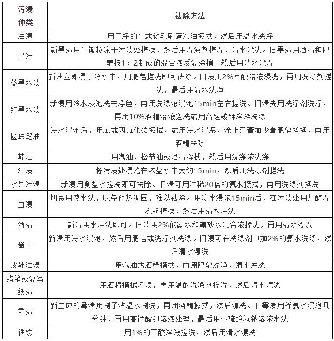
常见污渍的祛除方法

(来源:纺织导报官微)
※ 有关作品版权事宜请联系:010-84463638转8850 电子邮箱:info@texleader.com.cn
纺织导报官方微信

© 2025 《纺织导报》 版权所有
京ICP备10009259号-3
京公网安备 11010502045125号
Powered by SeekRay