2025年11月10日
随着柔性电子和智能穿戴技术的迅速发展,皮肤贴附式设备在无创健康监测、电子皮肤和人机交互等领域展现出广阔前景。然而,此类设备高度依赖外部电源或内置电池,存在系统复杂、刚性高、寿命短、充电频繁等问题。摩擦纳米发电机(TENG)具有高能量转换效率、柔性和可持续性等特点,为实现自供能可穿戴电子设备提供了有效途径。同时,设备长期佩戴易导致热积聚、信号不稳定、皮肤不适等问题,影响使用体验。被动辐射冷却技术(PRC)因其无需能耗、高效红外散热的特性,已成为热管理领域的研究热点。因此,将TENG与PRC高效集成,开发兼具柔性、零能耗、舒适的一体化可穿戴器件,成为推动下一代柔性电子发展的关键。
近期,江南大学黄云鹏副教授团队在Advanced Fiber Materials上发表了题为“Robust Triboelectric E-Textile with Semi-bonded Bilayers for On-Skin Thermal Regulation and Self-Powered Motion Monitoring”的研究成果。该工作开发了一种新型“半粘合”双层结构热调控摩擦电织物(TR-TENG e-textile),兼具高效能量收集、被动降温与高灵敏动作识别等多重性能,为构建下一代舒适、自供能、多功能的可穿戴器件提供了重要技术支撑。
该研究通过半粘合组装工艺,开发出一种双层智能电子织物(TR-TENG),其创新性地整合了两种功能层:一层是负载高太阳光反射/强电负性聚偏氟乙烯-三氟乙烯(PVDF-TrFE)纳米颗粒的SEBS纤维层;另一层是嵌入高红外发射/强电正性SiO2纳米颗粒的PVA纤维层。经过热压针刺复合处理后,织物兼具柔性、透气性与结构稳定性,在保持优异摩擦电性能的同时实现双重热调控功能:增强的太阳光反射与高效的红外发射(图1)。作为贴肤自供电运动传感器,不仅能实现优异的被动辐射降温功能,还能精准识别高频运动(如跑步)和细微动作(如吞咽、呼吸等)。

图1 半粘合TR-TENG e-textile的设计与制备示意图
采用层间印刷技术制备的液态金属电路,具有优异的延展性与导电性能,在400%拉伸条件下,其电阻变化仅为1.2倍。此外,该电路可在低电压(3.6 V)驱动下快速升温,温升可达16.6 ℃,有效满足低功耗焦耳加热的应用需求(图2)。

图2 半粘合TR-TENG e-textile的焦耳加热性能
如图3所示,TR-TENG织物展现出83.1%的太阳光反射率,这得益于PVDF-TrFE颗粒与基底材料构建的反射界面;由SiO2增强的PVA纤维赋予了TR-TENG织物出色的红外发射性能(96.2%)。基于此,TR-TENG织物实现了优异的被动辐射冷却性能。在晴朗天气下,TR-TENG织物表面温度相较环境温度可降低最高达18.4 ℃(图3f);在多云条件下,其降温幅度仍可达12.6 ℃(图3i),显著优于尼龙、棉布和皮革等常见商业织物。

图3 TR-TENG e-textile的辐射冷却性能研究
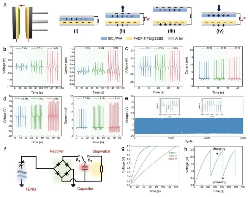
该织物在30 N压力下可输出20.3 V的电压和15.3 nA的电流(图4c),对低压力(0.3 N)和高频(2 Hz)输入信号具有良好的响应灵敏度,表现出稳定的输出性能与快速响应特性。在连续工作3000个循环后,其电输出未出现明显衰减,体现出优异的耐久性(图4e)。此外,该织物可驱动44个LED灯泡工作,并可通过整流电路为不同电容(470、1000 和3300 nF)充电,实现对秒表等低功耗电子设备的稳定供能(图4f)。

图4 TR-TENG e-textile的摩擦电性能研究
通过皮肤贴附,TR-TENG e-textile能够稳定地监测多种人体微小与大幅动作信号。如图5所示,该织物可有效监测吞咽、点头和膝关节弯曲等多种生理活动,输出信号波形清晰、可重复,且响应过程稳定,实现了零能耗下的高精度动作监测功能。

图5 自供电运动监测性能
原文链接:https://doi.org/10.1007/s42765-025-00546-5
(来源:Advanced Fiber Materials)
※ 有关作品版权事宜请联系:010-84463638转8850 电子邮箱:info#texleader.com.cn
纺织导报官方微信

© 2026 《纺织导报》 版权所有
京ICP备10009259号-3
京公网安备 11010502045125号