2025年2月21日
骨组织的修复再生需要通过多细胞协作、生物分子调控及信号传导的阶段性配合才能完成。在修复过程中,如何根据各阶段需求调节生长因子的作用方式,使其形成有序的协同效应,是提升治疗效果的核心问题。尽管当前在生长因子诱导骨再生相关机制方面的研究已取得了巨大进展,但其通过调控细胞能量代谢重编程影响骨再生的深层机制仍需深入探索。
近期,重庆医科大学白燕教授团队与西南医院李江峰副研究员团队,联合开发出一种新型代谢活化的Janus纤维膜。该膜通过内层纤维实现生长因子的控释协同调节BMSCs的能量代谢,并通过外层纤维提供持续的抗菌活性和屏障功能,促进细胞成骨分化和骨再生。这项研究为骨再生提供了一种新的治疗策略。相关论文《A Coordinated Cascade Therapy-Based Janus Fibrous Membrane Drives Bone Regeneration through Mediating the Transformation of Energy Metabolism Pathway》发表于期刊《Advanced Functional Materials》上。
本研究旨在构建一种多功能纳米纤维膜,该膜可以通过控制生长因子释放来有效地调节BMSCs的能量代谢,以实现高效骨再生(图1)。研究者们采用静电纺丝技术制备了定向PCL /PLGA@ZnO纤维并结合同轴静电纺丝和LBL技术制备了负载BMP-2(在核内)和aFGF(在壳内)的核壳Gelatin/PLLA纳米纤维。内层Gelatin@BMP-2/PLLA@aFGF纳米纤维根据骨再生的级联逻辑次第释放不同的生长因子,从而在整个骨修复过程中实现BMP-2的缓慢释放,并在早期快速释放aFGF(图2)。


图1. Janus多功能纤维膜的制备、应用、生物活性功能和机制

图2. Janus纤维膜的制备及表征
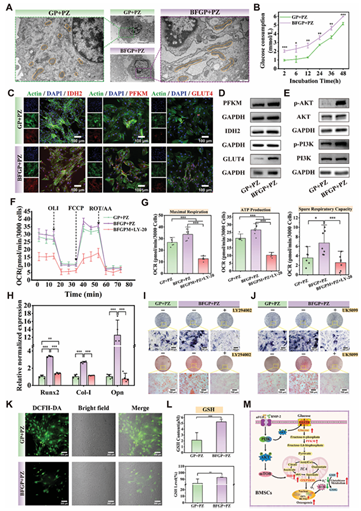
本研究进一步验证了aFGF和BMP-2从Janus纤维膜内层的双重释放能够协同促进了BMSCs的成骨分化(图3)。并且通过基因组学筛选结果发现控释双生长因子的Janus纤维膜诱导BMSCs成骨分化的能力与氧化磷酸化、谷胱甘肽代谢和PI3K-AKT信号通路密切相关(图4)。而后证实,负载生长因子的Janus纤维膜能够激活BMSCs的PI3K-AKT信号通路,一方面通过改善GLUT4和葡萄糖能量代谢相关酶(糖酵解的PFKM和TCA的IDH2)的表达显著提高了葡萄糖衍生的OXPHOS水平,另一方面提高了BMSCs内部的水平,消除了过量的ROS,并保持了成骨分化所需的低ROS微环境。最后,这种协同效应促使成骨基因的转录表达增加,并诱导BMSCs的成骨分化(图5)。

图3. Janus纤维膜的体外成骨功能

图4. RNA-seq揭示Janus纤维膜诱导BMSCs成骨分化的潜在机制

图5. Janus纤维膜成骨机制的研究
最后,研究建立了大鼠临界尺寸的颅骨缺损模型评估Janus纤维膜对体内血管和骨形成的影响。结果表明,Janus纤维膜具有明显骨诱导能力,进一步证实以时间控制的方式双重释放aFGF和BMP-2的控释系统可以在体内产生更好更快的血管和骨再生(图6)。

图6. Janus纤维膜的体内引导骨再生和血管形成
(来源:易丝帮)
※ 有关作品版权事宜请联系:010-84463638转8850 电子邮箱:info#texleader.com.cn
纺织导报官方微信

© 2026 《纺织导报》 版权所有
京ICP备10009259号-3
京公网安备 11010502045125号