2023年4月28日
优秀的纺织面料设计师是提高产品附加价值的重要力量,不仅要具备驾驭趋势、材料、工艺、技术、创意、品质等多方面的复合能力,更要具备产品企划、团队管理、资源统筹、前瞻思维等综合素养。但能全方位契合下游服装品牌以及市场需求的纺织面料设计师人才尤为稀缺。
4月25日,第八届(2023年)全国十佳纺织面料设计师及培养先进单位评选颁奖典礼在2023柯桥时尚周(春季)启幕式上举行。“金柯桥”奖、全国十佳纺织面料设计师、全国优秀纺织面料设计师及全国纺织面料设计师培养先进单位获奖者齐聚浙江绍兴柯桥尽享殊荣一刻。
国际纺织制造商联合会主席、中国纺织工业联合会会长孙瑞哲,中国纺织品进出口商会副会长张锡安,中国纺织工业联合会生产力促进部主任、中国纺织信息中心主任乔艳津,中国纺织工业联合会社会责任办公室主任阎岩,国家纺织产品开发中心主任李斌红,中国纺织信息中心副主任李波,《纺织服装周刊》杂志社社长徐峰,中国纺织工业联合会流通分会秘书长王水元,国家纺织产品开发中心总工程师陈宝建,中国流行色协会副会长齐梅,法国驻上海总领馆商务投资处高级商务官员Fran?ois-Victor NOIR,法国驻上海总领馆商务投资处商务官员赵健威,柯桥区委副书记、区长袁建,柯桥区政协主席吴海洋,柯桥区委副书记陈利华,柯桥区委常委、中国轻纺城党工委书记袁笑文,柯桥区人大常委会副主任蔡金标等领导和嘉宾出席启幕式并见证了颁奖典礼。
火炼真金,面料设计“高手”成长之道
评选活动以提升我国纺织面料设计水平和培养德才兼备的纺织面料设计师队伍为核心,强化以市场需求为导向的设计思维和体系化产品开发管理模式。自3月活动启动以来,共吸引了76位面料设计师申报奖项,参与者中不乏在纺织产品开发领域深耕多年,在企业设计研发、技术攻关、生产协同、团队培养等方面都发挥着重要作用的资深面料设计师以及在中国国际面料设计大赛等国家级赛事中荣获过奖项的第一设计人及企业开发核心人才。
评选活动在业内一向以高标准著称,参评设计师不仅需要满足职业资格、职称、产品开发核心人才、产品获奖、专利、论文等各评分项的要求,还需要在面料的科技创新、时尚设计、市场应用三个方面具有出色表现。
谈及如何开发出优秀的创新产品,荣获本届“全国十佳纺织面料设计师”、来自绍兴水乡纺织科技有限公司的设计总监马金星表示面料设计师需要注重产品的材质、色彩和舒适性,兼顾不同地区、不同消费群体的差异化需求,尽可能融入流行时尚和功能性要素。“此外,我们把量的增长转变为了质的提升,提高面料品质和附加值,走精而美的发展之路。作为面料设计师,我们应放眼全球、放眼未来,将低碳、绿色、环保的设计理念融入产品开发全过程,为保护地球环境贡献自己的一份力量。”
本届全国十佳纺织面料设计师的优秀作品,同期在柯桥纺博会的柯桥时尚设计展中重磅展出。作品从设计创意、科技创新、可持续发展等维度展现了面料设计师不俗的功力与实力。
打造高地,国际纺都孕育人才摇篮
从世界面料集散地到全球时尚策源地,柯桥以不断推陈出新的优质面料敲开了世界市场的大门。站在新的历史起点,为建设更加“开放、时尚、智慧、高端”的现代化国际纺都,柯桥将加速沉淀“市场+产业+科创”的独特优势,努力成为高端纺织设计人才集聚地。
今年,全国十佳纺织面料设计师及培养先进单位评选活动再度携手柯桥,共同设立了全国纺织面料设计“金柯桥”奖1名。该奖项从“全国十佳纺织面料设计师”中产生,由全国前十强中综合得分第一名的设计师获得。“金柯桥”奖的设立不仅为纺织面料设计师的成长和发展提供了良好的产业土壤和创新平台,打造了高端纺织面料设计人才样板,也让越来越多的“时尚+设计”、“时尚+制造”、“时尚+服务”落地柯桥、服务行业,引领时尚流行趋势,促进时尚成果转化。
鲁丰织染有限公司产品设计科副科长丁继惠成为本届“金柯桥”奖获得者,孙瑞哲会长、袁建区长在颁奖典礼上进行了授奖。丁继惠致力于印染面料设计开发11年,在匹染和印花产品的组织设计、花型设计、功能性设计等方面具备全面的产品设计与开发能力。她表示,对面料设计工作的热爱是她不断进取的动力源泉。作为纺织面料设计师,需要不断提升自身的思维能力、审美能力以及学习能力,并对每个细节都追求完美,方能创造出更具有市场价值与时尚引领力的优秀产品。
高端创意人才评选活动与先进纺织产业集群的强势结合将不断推动纺织面料设计师在设计技术技能、设计开发规划、设计创新思维等综合职业素养与专业水平的提升。以人才引领赋能纺织设计向高端化转变,柯桥推出了诸多富有成效的发展举措,为构筑高素质、复合型的人才梯队,打造时尚创新策源地注入了强大动力。
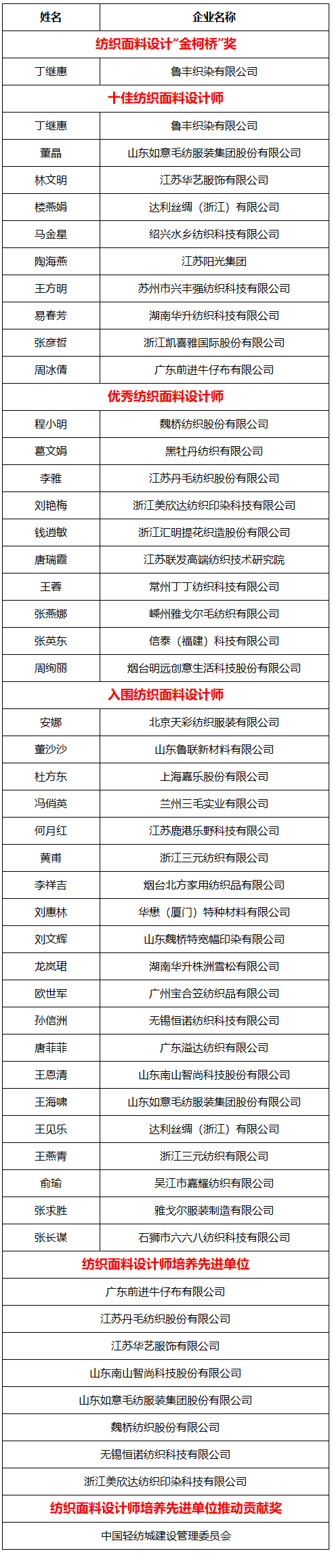
第八届(2023年)全国十佳纺织面料设计师及培养先进单位获奖名单
(排名不分先后)
(来源:中国流行面料FabricsChina )
※ 有关作品版权事宜请联系:010-84463638转8850 电子邮箱:info@texleader.com.cn
纺织导报官方微信

© 2025 《纺织导报》 版权所有
京ICP备10009259号-3
京公网安备 11010502045125号
Powered by SeekRay